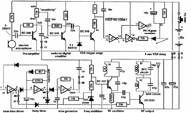
This transmitter kicks in when the microphone picks up sound. This sound then modulates the signal to be transmitted in the FM band. The circuit is from a documentation about transmitters using components that are still current and the coils can be seen in previous circuits of this series.




