Found in a 1980s publication, this circuit can be modified to use modern components and operate at lower voltages. The power supply does not have to be symmetrical.
We found this test circuit in a March 1967 Radio Electronics. The circuit uses a zener-regulated supply and...
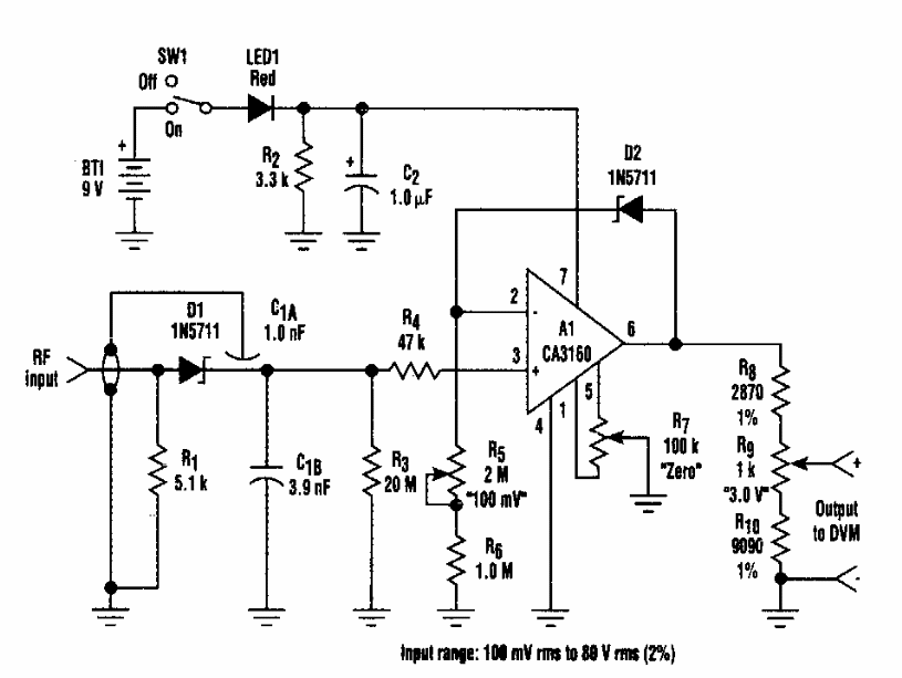
We found this circuit in a 1995 publication. It applies to transceivers in the citizen's range (11...
The figure shows how to associate flip-flops in a shift register to obtain a lower frequency...