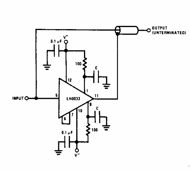
This circuit was found in National documentation from the 1980s. The circuit is intended for transmitting signals on a shielded cable.

This circuit was found in National documentation from the 1980s. The circuit is intended for transmitting signals on a shielded cable.
