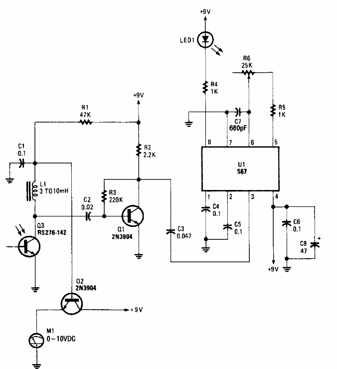
Found in Popular Electronics from the 90's, this tuned to infrared modulated receiver uses a PLL. The circuit has a signal strength indicator.
The operational amplifier is not very common today, but in its place an equivalent, even of...
We found this circuit in a documentation from 1966. The transformer is output for transistors. Resistors...
This circuit in the National Semiconductor Fast IC Power Transistor manual uses a special power...