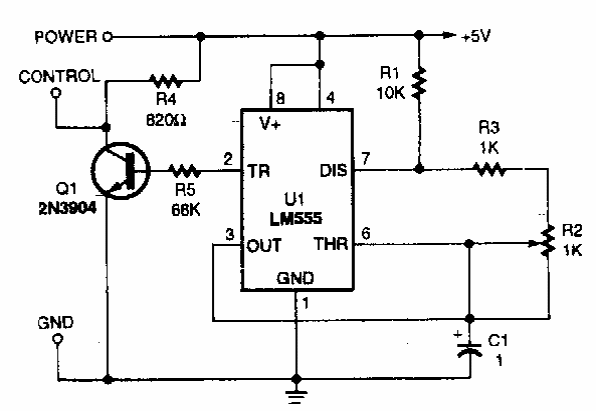
Found in Popular Electronics, this circuit is intended for testing servos used in model making. The circuit produces a movement in a 90-degree range in the servo under test.

Found in Popular Electronics, this circuit is intended for testing servos used in model making. The circuit produces a movement in a 90-degree range in the servo under test.
