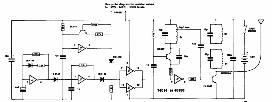
We found this circuit in an old American transmitter documentation, but the circuit is current for the components you use. Details of the coils can be found in previous circuits that use the same configuration. The circuit emits a signal when the sensors are wet.




