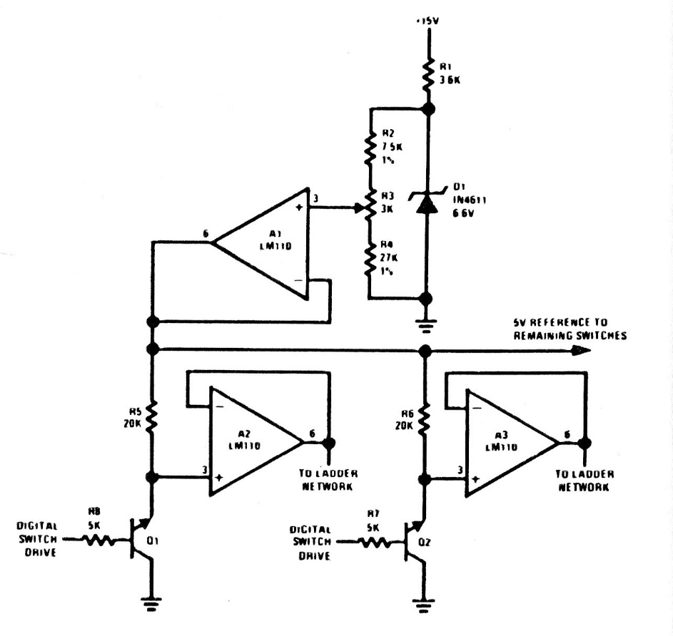
This circuit is a driver for R-2R network of AD converters. We found it in manufacturer documentation from the 1980s. The configuration can be adapted to be used with modern operationals.
We found this complementary simetry configuration in a1980s documentation. Transistors, which are...
This circuit was obtained from the May 1971 issue of Radio Electronics magazine and is intended for...
This circuit acts as a VU-meter when connected at the output of any audio amplifier, triggering a...