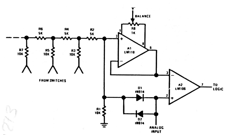
This other comparator configuration with AD using the R / 2R network is from factory documentation from the 1980s. The operational amplifier is no longer manufactured, but it can be adapted to make use of modern equivalent operational. The power supply must be symmetrical.




