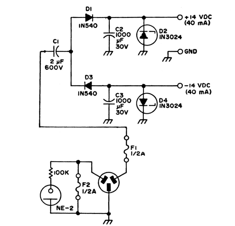
This low current source without a transformer is intended for applications where insulation is not important. The circuit has a 110 V (120 V) input and was found in old American documentation.
We found this complementary simetry configuration in a1980s documentation. Transistors, which are...
This circuit was obtained from the May 1971 issue of Radio Electronics magazine and is intended for...
This circuit acts as a VU-meter when connected at the output of any audio amplifier, triggering a...