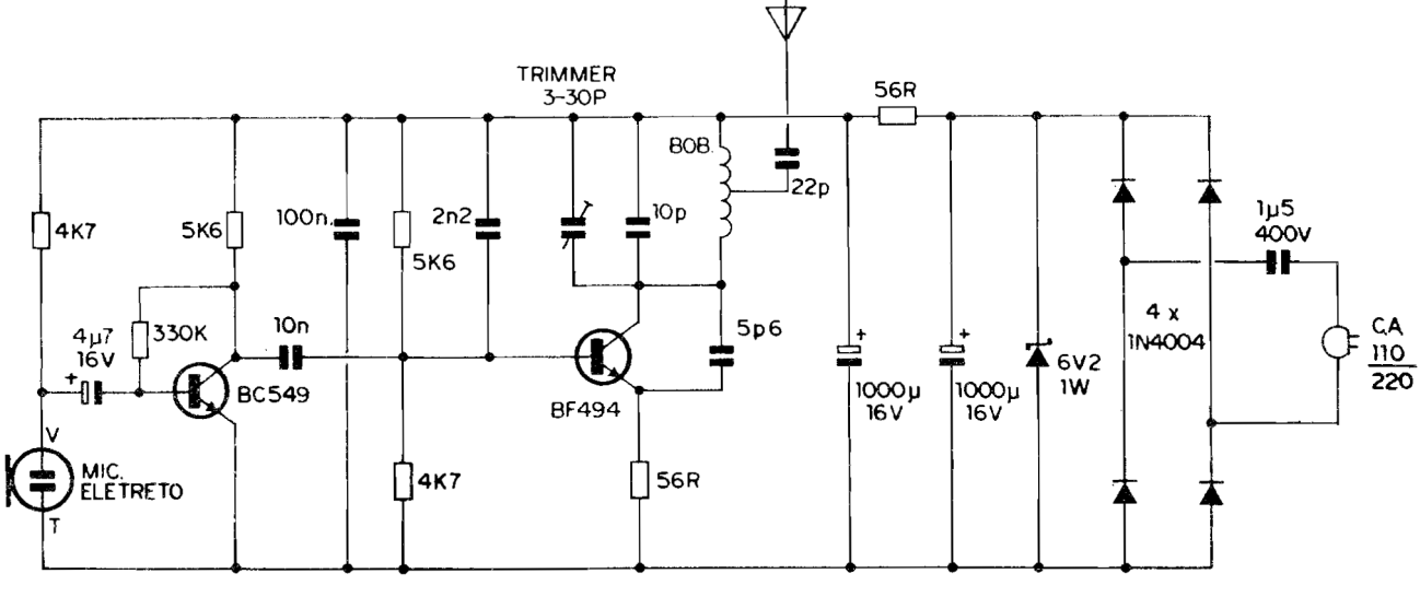
This transmitter, indicated for espionage applications, is permanently powered by the power grid. The coil consists of 4 turns of wire 24 or 26 in a 0.5 cm coreless shape and the uF capacitor must be made of polyester.
This transmitter, indicated for espionage applications, is permanently powered by the power grid. The coil consists of 4 turns of wire 24 or 26 in a 0.5 cm coreless shape and the uF capacitor must be made of polyester.