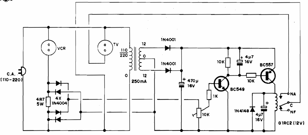
When the VCR is turned on, the TV is automatically activated. This circuit of an old project publication can be adapted for other purposes in which the activation of one circuit causes the connection of another.
When the VCR is turned on, the TV is automatically activated. This circuit of an old project publication can be adapted for other purposes in which the activation of one circuit causes the connection of another.