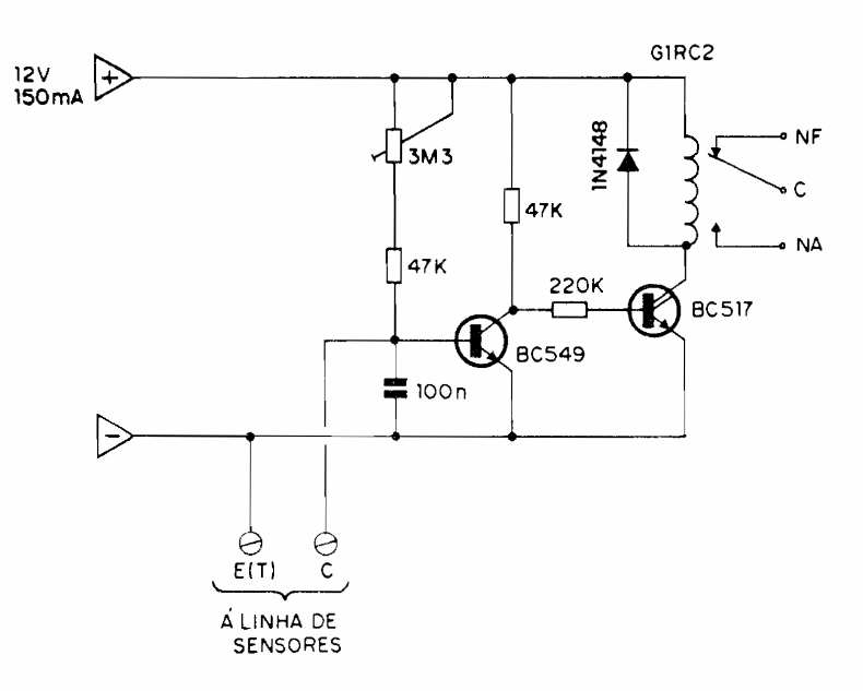
This circuit activates a relay by activating one of a series of optical sensors that can be connected to its input. The circuit uses common components, and the relay depends on the voltage used in the supply.
This circuit activates a relay by activating one of a series of optical sensors that can be connected to its input. The circuit uses common components, and the relay depends on the voltage used in the supply.