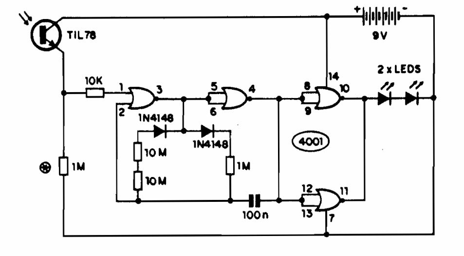
We found this circuit in an old documentation. What it does is flash two LEDs when night falls or when the light that falls on the photo sensor is cut off. The circuit is battery powered. It is convenient to connect a 1k resistor in series with the LEDs to limit the current.




