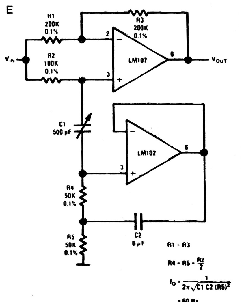
This circuit is from the LM107 manual, which is a component of the 80s. The circuit can be adapted to operate with modern components. The formulas for calculating the components are attached to the diagram.
This circuit is from the LM107 manual, which is a component of the 80s. The circuit can be adapted to operate with modern components. The formulas for calculating the components are attached to the diagram.