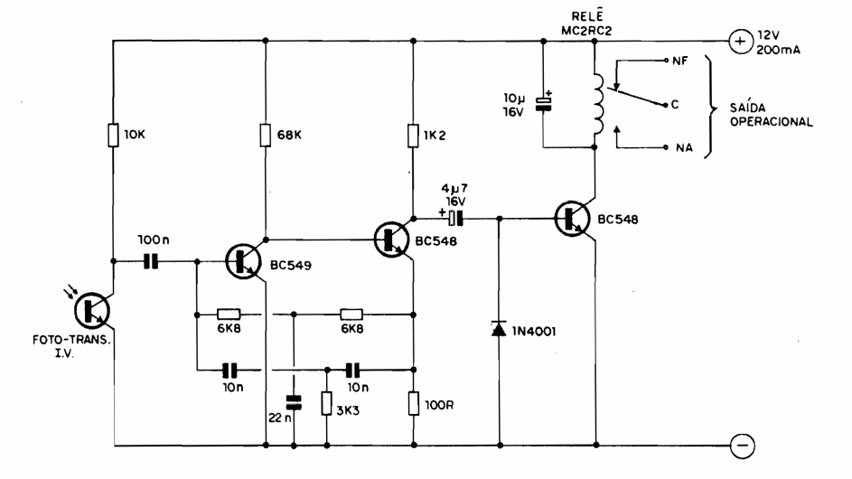
This circuit was originally recommended to operate with the emitter of the previous circuit but can be used with other circuits in this section or on the site. The circuit is tuned, with frequency given by the double T that can be changed.
This circuit was originally recommended to operate with the emitter of the previous circuit but can be used with other circuits in this section or on the site. The circuit is tuned, with frequency given by the double T that can be changed.