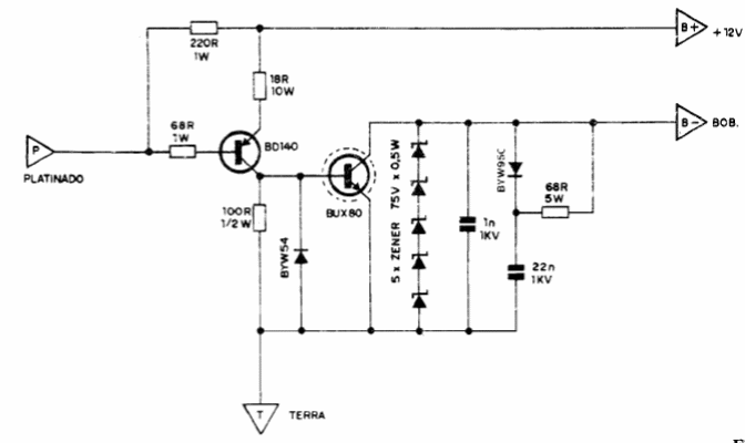
We found this circuit in an old magazine. This is an assisted ignition, where the contact breaker is kept. The circuit uses transistors that are uncommon today. Equivalents can be tested.
We found this circuit in a 1977 radio documentation. The circuit uses TTL frequency dividers from...
In figure we have a three-phase AC motor control for voltages up to 600 V or 1200 V depending on...
The oscillator shown in the figure can generate signals up to 500 kHz and has good stability. Coil...