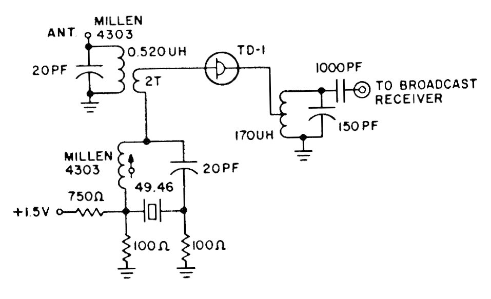
This converter converts signals from the 50 MHz band to the AM band, making it possible to receive them on a common transistor radio. The circuit is from old American documentation and almost any tunnel diode can be used.
This converter converts signals from the 50 MHz band to the AM band, making it possible to receive them on a common transistor radio. The circuit is from old American documentation and almost any tunnel diode can be used.