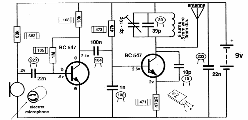
In fact, the original American publication exaggerated a little about the range that a good receiver requires and that for open field operation. This small FM transmitter uses a 40 to 80 cm antenna and is powered by a 9 V battery.
In fact, the original American publication exaggerated a little about the range that a good receiver requires and that for open field operation. This small FM transmitter uses a 40 to 80 cm antenna and is powered by a 9 V battery.