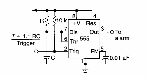
This circuit provides a delay that depends on the components on the RC network. The formula for calculating the delay is given next to the diagram.

This circuit provides a delay that depends on the components on the RC network. The formula for calculating the delay is given next to the diagram.
