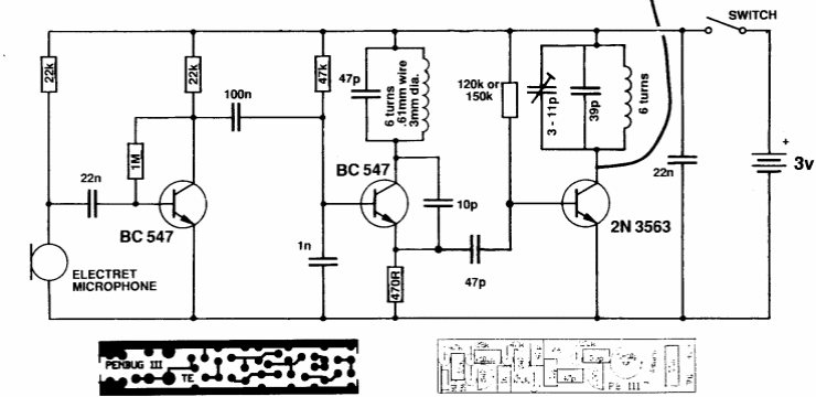
If mounted with SMD components, this spy transmitter for the FM range can fit into a pen. The circuit is from old documentation but uses components that are still common. The RF transistor can be a BF494, and the capacitors must be ceramic.
If mounted with SMD components, this spy transmitter for the FM range can fit into a pen. The circuit is from old documentation but uses components that are still common. The RF transistor can be a BF494, and the capacitors must be ceramic.