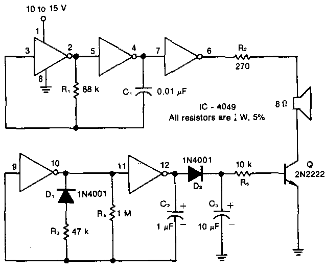
We found this circuit in an Electronic Design from the 80's. The generated tone can be changed as well as the intermittence by changing the capacitors in the CMOS oscillators.

We found this circuit in an Electronic Design from the 80's. The generated tone can be changed as well as the intermittence by changing the capacitors in the CMOS oscillators.
