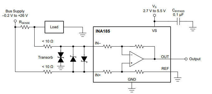
In current sensors such as the INA185 from Texas Instruments, protection against input transients can be done with zeners and a Transorb, which is a protector equivalent to two opposing zener diodes. In the figure we have the way to connect the component to the circuit in a configuration obtained from the datasheet (2019).




