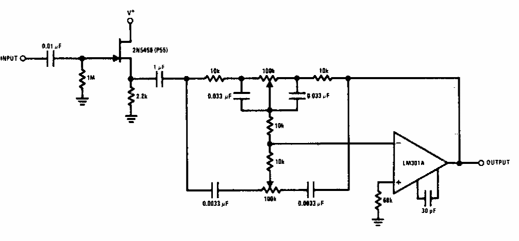
This high input impedance tone control circuit was found in American documentation from the 1980s. Equivalent operational amplifiers and FTEs can be used.
When S1 is pressed, the circuit allows music to be played from an audio source on the telephone line....
This circuit was found in an Experimenters Handbook of the 1990s. The purpose of this circuit is to...
The action of this circuit, found in a 1977 amateur radio documentation, is like to a delay line....