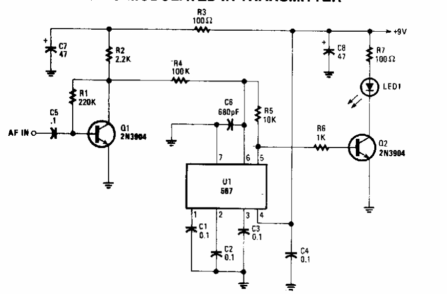
Found in a Popular Electronics from the 90s, this circuit can act as a transmitter for an audio link. The output transistor admits a higher power equivalent, depending on the LED.
This circuit was obtained in a 1986 documentation consisting of an active frequency divider for...
OSEPP makes available through Mouser Electronics a series of 100% Arduino compatible robotic kits. The...
We found this circuit in a 1977 National Semiconductor audio manual. The integrated circuit is the...