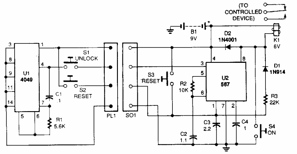
This code key uses a PLL and an oscillator that generates two frequencies that must be recognized for the relay to be activated. The circuit is from an 80's Popular Electronics.
This circuit was obtained in a 1986 documentation consisting of an active frequency divider for...
OSEPP makes available through Mouser Electronics a series of 100% Arduino compatible robotic kits. The...
We found this circuit in a 1977 National Semiconductor audio manual. The integrated circuit is the...