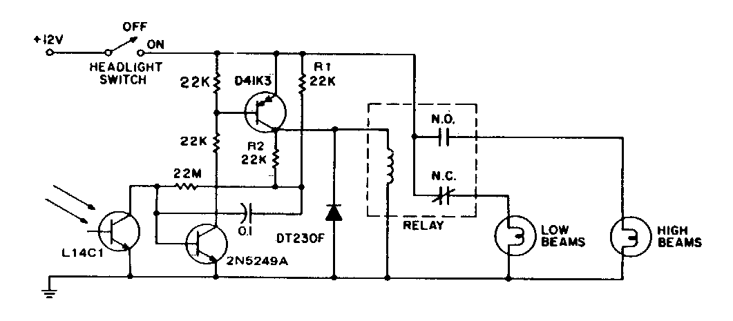
This circuit is from General Electric from the 80s, using a relay with high current contacts (20 A). The transistor admits equivalent, and any phototransistor can be used as a sensor.
This circuit was obtained in a 1986 documentation consisting of an active frequency divider for...
OSEPP makes available through Mouser Electronics a series of 100% Arduino compatible robotic kits. The...
We found this circuit in a 1977 National Semiconductor audio manual. The integrated circuit is the...