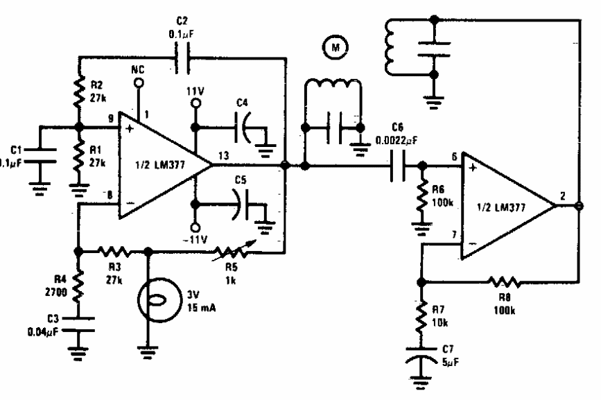
This circuit was found in a Motorola documentation from the 70s. The integrated circuit is from the time, an operational power amplifier according to the controlled motor.
This circuit that uses only transistors indicates when the voltage in the circuit has the voltage...
This power supply makes use of a capacitance multiplier. C2 can be 100 uF which with the action of...
Found in an English publication from the 70's, this radio uses a germanium transistor and requires...