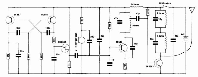
This transmitter influences an oscillator that modulates the transmitting stage and at the same time detects sound signals with a small microphone. We found the circuit in an American documentation. The capacitors must be of the ceramic type. See the previous circuits for details of the coils.




