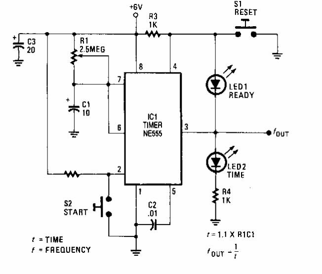
This circuit was obtained in a Hands-On Electronics from the 90's. The circuit turns on one LED at the end of the timer, erasing the other. The timing can be increased by changing C1.
This circuit was obtained in a 1986 documentation consisting of an active frequency divider for...
OSEPP makes available through Mouser Electronics a series of 100% Arduino compatible robotic kits. The...
We found this circuit in a 1977 National Semiconductor audio manual. The integrated circuit is the...