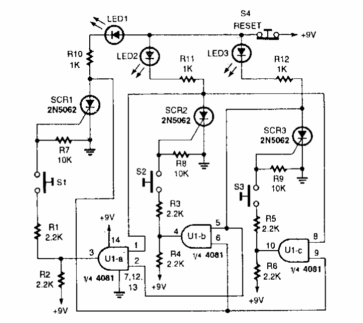
We found this circuit in a Popular Electronics from the 80s. It is a game of reaction speed for 3 competitors. Indicator LEDs are used.
This circuit was obtained in a 1986 documentation consisting of an active frequency divider for...
OSEPP makes available through Mouser Electronics a series of 100% Arduino compatible robotic kits. The...
We found this circuit in a 1977 National Semiconductor audio manual. The integrated circuit is the...