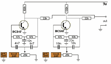
The two damped oscillators shown can be adjusted to generate the drum sound when we touch the sensors. The circuit output must be applied to a good amplifier. Double T capacitors can be changed, and more oscillators can be added to form a battery.

The two damped oscillators shown can be adjusted to generate the drum sound when we touch the sensors. The circuit output must be applied to a good amplifier. Double T capacitors can be changed, and more oscillators can be added to form a battery.
