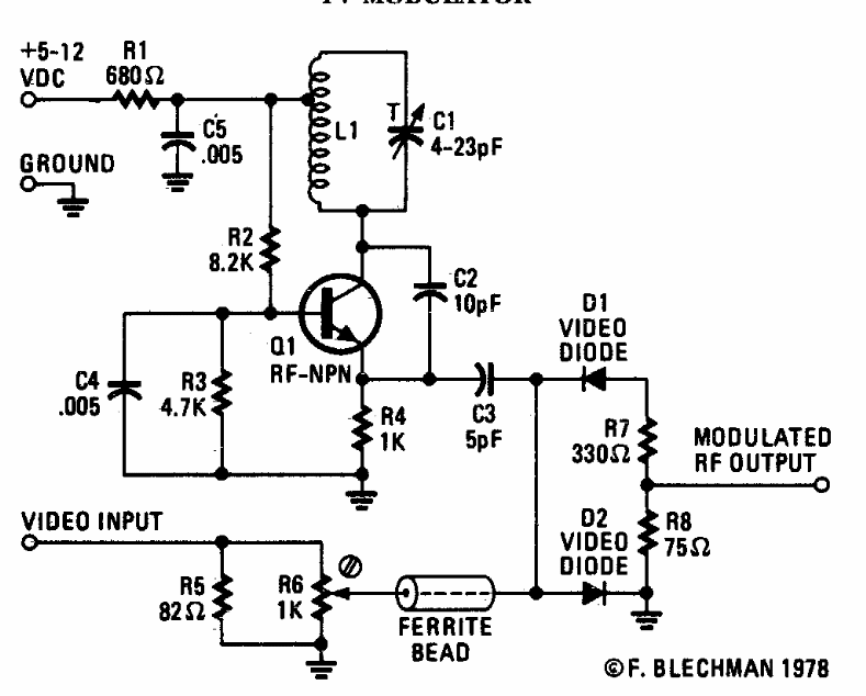
This circuit was found in an American documentation from the 80s. The transistor can be any general purpose and the signal range is that of VHF between channels 2 and 13. The frequency depends on L1. For channel 5, wrap 7 turns of wire 30 or 32 in a 0.5 cm core shape.




