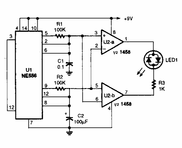
Found in an old Popular Electronics this circuit causes a bicolor LED to alternate the colors of the emitted light. Capacitors determine switching times.

Found in an old Popular Electronics this circuit causes a bicolor LED to alternate the colors of the emitted light. Capacitors determine switching times.
