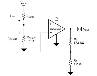
This current sensor employs the Texas Instruments LMV358A low voltage operational amplifier. This low voltage amplifier can be used in control shields, being the circuit obtained in the component's datasheet.

This current sensor employs the Texas Instruments LMV358A low voltage operational amplifier. This low voltage amplifier can be used in control shields, being the circuit obtained in the component's datasheet.
