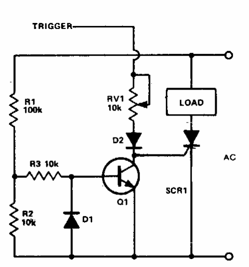
This circuit trips when the input signal goes through zero, triggering a direct current load. The SCR must be according to the load and the transistor can be general purpose type.

This circuit trips when the input signal goes through zero, triggering a direct current load. The SCR must be according to the load and the transistor can be general purpose type.
