This simple timer with unijunction transistor was found in an old American technical documentation. We can use 2N2646 for the unijunction and BC548 for the transistor.
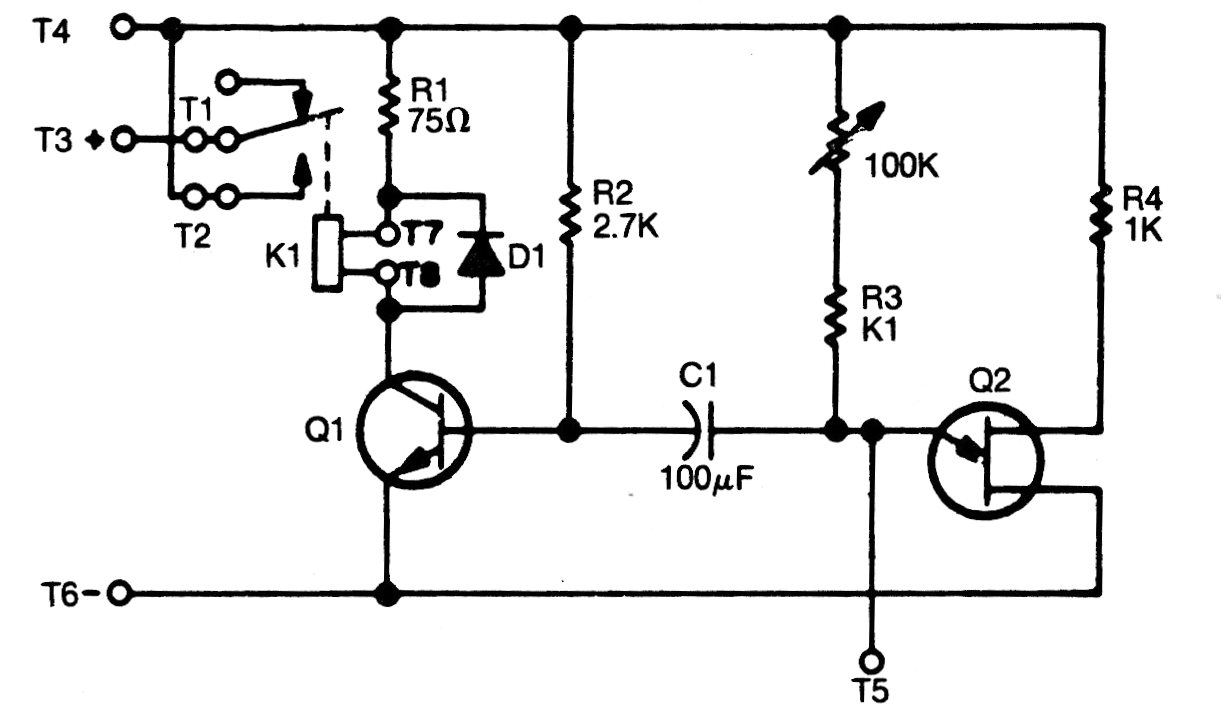
This circuit, which may have other applications, trips a load if the voltage on the telephone line...
This UHV generator circuit or ultra-high voltage was found in a 90s Electronic Engineering 90s. The triac...
This circuit is from an old American documentation from the 70s. Transistor 2N3904 can be replaced by...