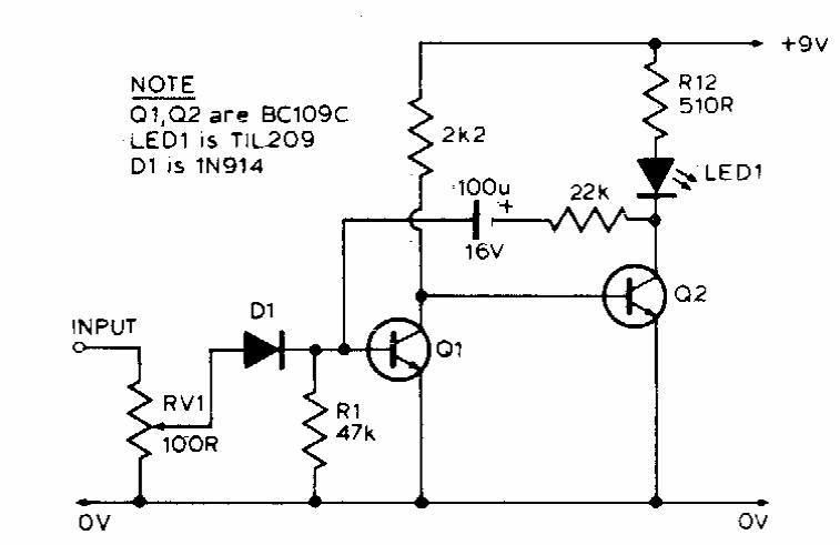
This circuit triggers an LED when the input signal exceeds the peak, or the value set in RV1. The transistors can be the modern equivalents BC549.
This amplifier is from a May/April 1969 Popular Electronics. The components are from the period and...
This circuit may be used in IF steps of dual-conversion receivers, i.e., a type of receiver that uses...
This 555 IC circuit was found in the November 1994 issue of Radio Electronics magazine. The...