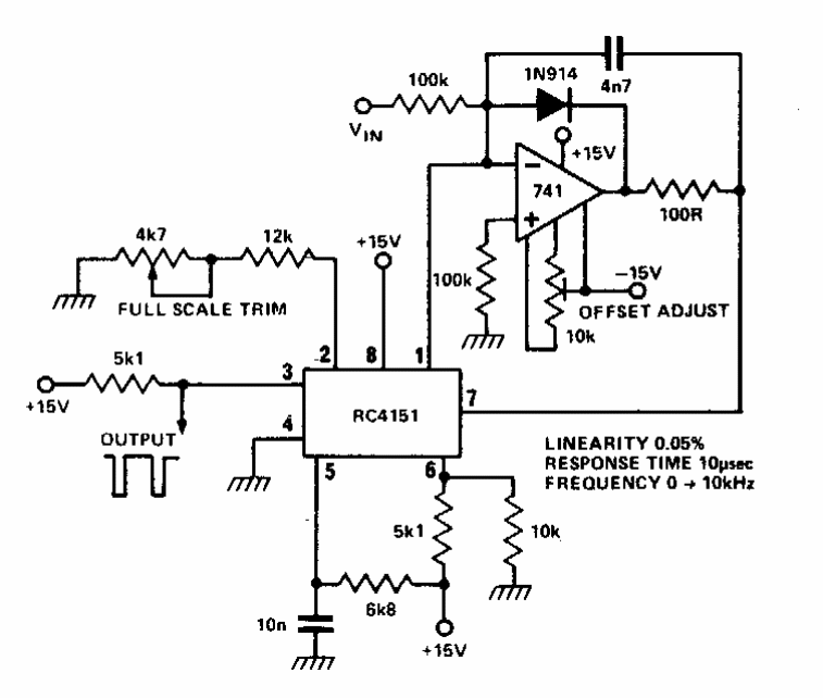
This circuit is from a publication in the United States in the 1980s. The basic integrated circuit RC4151 is uncommon today, which means that the oscillator serves only as a reference.
This circuit is from a publication in the United States in the 1980s. The basic integrated circuit RC4151 is uncommon today, which means that the oscillator serves only as a reference.