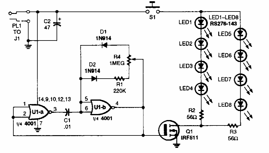
This circuit was taken from a Popular Electronics from the 90's. The power step can be changed to operate with the most powerful LEDs available today.
March 2017 - The integrated circuit division of IXYS is presented the integrated relay that makes...
This circuit is from the time when cars used contact breakers. This 80's version measures the dwell...
We found this circuit in the Radio Electronics magazine of January 1986. The frequency is given by the...