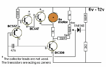
We found this circuit in recent documentation from England. The circuit is for motors up to 100 mA, but its capacity can be increased by replacing the BC338 with a BD135 equipped with a heat radiator.

We found this circuit in recent documentation from England. The circuit is for motors up to 100 mA, but its capacity can be increased by replacing the BC338 with a BD135 equipped with a heat radiator.
