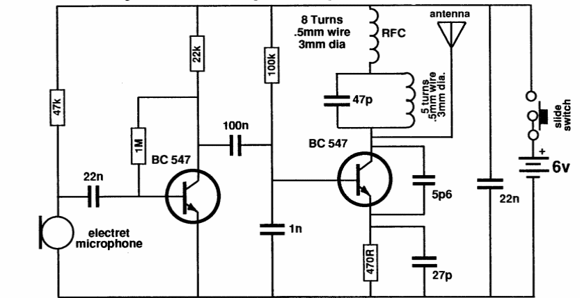
With the change of the coil, the circuit can operate at frequencies between 30 MHz and 150 MHz. The circuit is powered by a single 1.2 or 1.5 V battery or a 6 V battery and has a range that can reach more than 10 meters. Coil outputs are found in the diagram and the capacitors must be ceramic.




