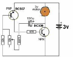
This circuit for small 3 V DC motors uses common components, and its action is controlled by the potentiometer. The circuit is from English documentation.

This circuit for small 3 V DC motors uses common components, and its action is controlled by the potentiometer. The circuit is from English documentation.
