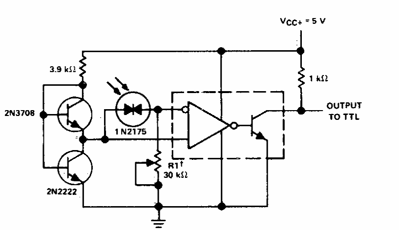
This high-precision circuit was found in documentation from the 1990s. The integrated circuit is an LM111 or another in the series. The circuit has TTL output and can function as a shield.
This circuit uses a switch to select the direction of rotation of a DC motor. It was found in the...
The transistors on this 1975 circuit can be BC548 and BC558. The circuit uses a symmetrical source...
We found this circuit in the October 1987 Radio Electronics magazine. The triac must be controlled...