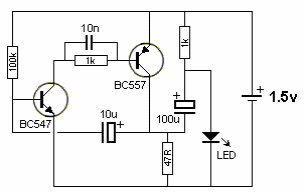
This circuit causes an LED to blink from the 1.5 V supply thanks to the use of a voltage doubler. The frequency is given by the 10 uF capacitor, which can be changed over a wide range of values.

This circuit causes an LED to blink from the 1.5 V supply thanks to the use of a voltage doubler. The frequency is given by the 10 uF capacitor, which can be changed over a wide range of values.
