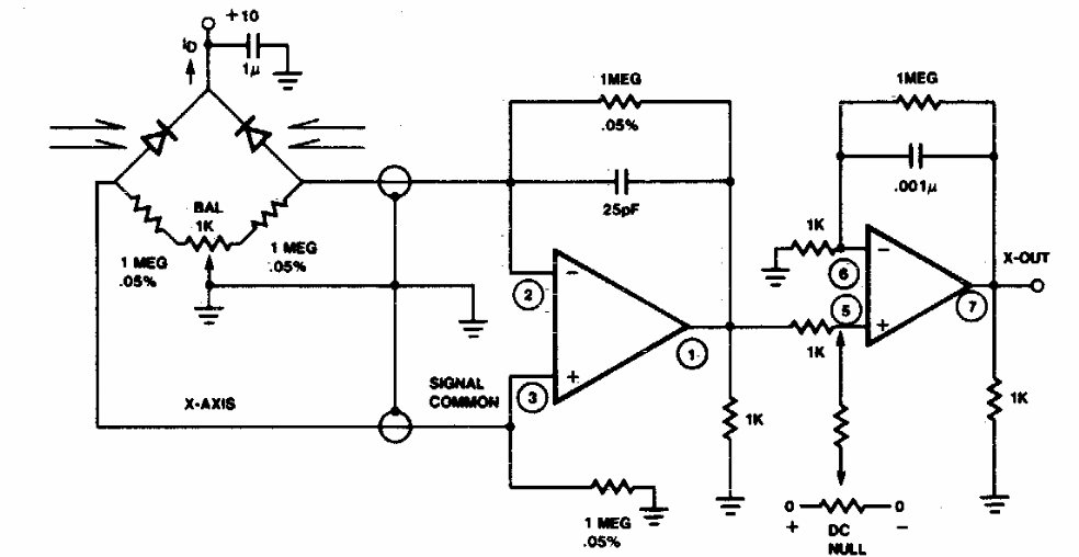
This circuit was found in documentation from the 90s. The operational amplifier is NE5514, which is uncommon today. The configuration can be adapted to use modern components.
March 2017 - The integrated circuit division of IXYS is presented the integrated relay that makes...
This circuit is from the time when cars used contact breakers. This 80's version measures the dwell...
We found this circuit in the Radio Electronics magazine of January 1986. The frequency is given by the...