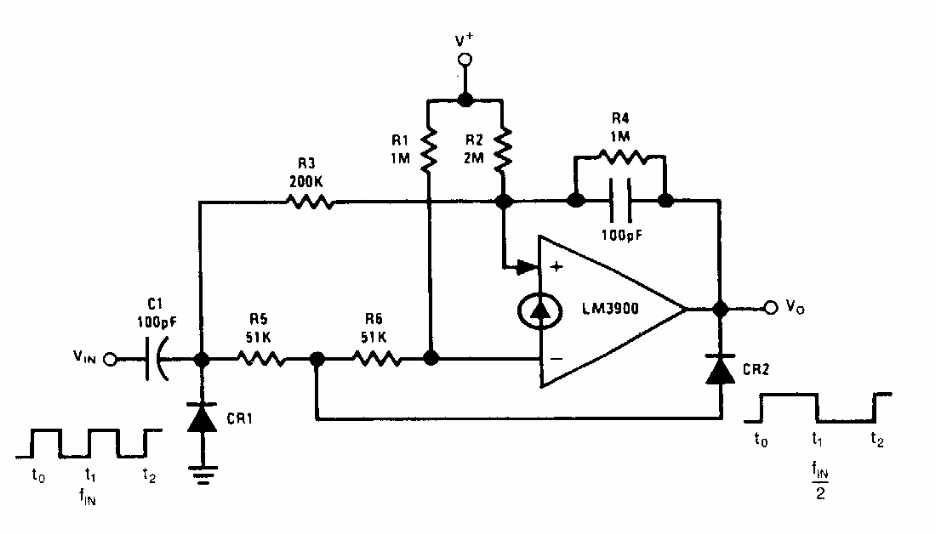
This circuit was found in a National Semiconductor manual from the 1980s. The operational amplifier is from that time and the waveforms are shown in the diagram.
March 2017 - The integrated circuit division of IXYS is presented the integrated relay that makes...
This circuit is from the time when cars used contact breakers. This 80's version measures the dwell...
We found this circuit in the Radio Electronics magazine of January 1986. The frequency is given by the...