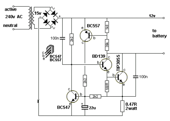
This circuit is from recent English documentation appearing in similar versions elsewhere on this site. The circuit makes use of common components consisting of a constant current source. The secondary current of the transformer is 2 A. The circuit shuts down when the voltage in the battery reaches 14 V.




