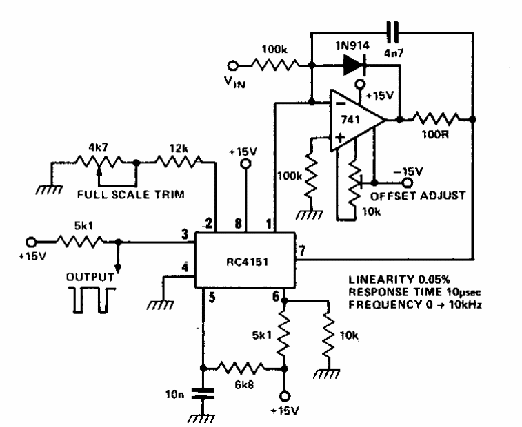
This circuit makes use of components from the time it was published. The TCA151 is not a common component today. The circuit generates 10 to 10 kHz signals.
March 2017 - The integrated circuit division of IXYS is presented the integrated relay that makes...
This circuit is from the time when cars used contact breakers. This 80's version measures the dwell...
We found this circuit in the Radio Electronics magazine of January 1986. The frequency is given by the...