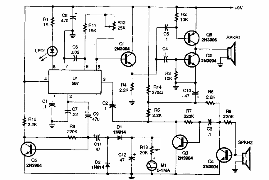
Found in Popular Electronics from the 90s, this circuit is based on a PLL567 and employs high-end or ultrasonic speakers depending on the frequency of oscillations.
The circuit shown is suggested by National Semiconductor's Linear Applications Handbook. The base...
This circuit uses a pickup coil to take the signal from a telephone line without contacts. The circuit...
In this circuit, the transistors are NPN for general use and the phototransistors can be replaced by...