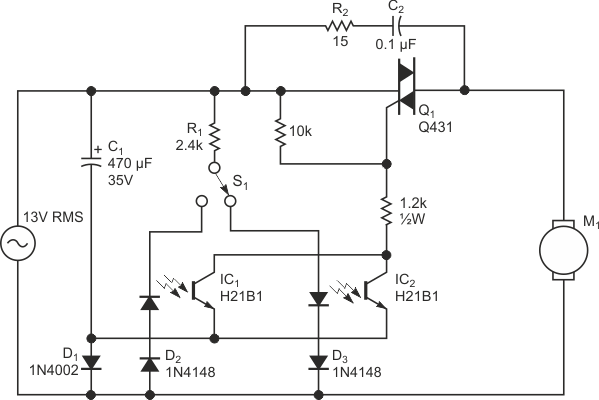
This circuit was found in Fairchild documentation and does not require integrated circuits. It uses optical couplers to monitor the position of a motor, controlling it.

This circuit was found in Fairchild documentation and does not require integrated circuits. It uses optical couplers to monitor the position of a motor, controlling it.
